SuperCDMS Collaboration Organization

The management of the SuperCDMS Collaboration is overseen by an Executive Committee which consists of the Spokesperson (Chair), Collaboration Council and Board Chairperson, and three other members. Collaboration members are organized into a Council, and Principal Investigator scientists are organized into a Board. 

Activity by members of the Collaboration is organized into 6 Working Groups that are overseen by the Spokesperson, and 7 Council Committees that are overseen by the Council Chairperson, with an additional Graduate Student and Postdoc organization. 

Separate work programs and teams have been organized and funded that are largely done also by members of the Collaboration: a Project effort (completed in 2023) to design and manufacture the SuperCDMS SNOLAB experiment; an Installation and Integration effort to install the experiment at SNOLAB; and Operations to commission and then operate the installed experiment and process data from the experiment.

SuperCDMS Collaboration Organization chart

SuperCDMS Org Chart 2025

Executive Committee (2025)

  • Spokesperson: Prisca Cushman (U Minnesota)
  • Council/Board Chair: Pekka Sinervo (U Toronto)
  • Wolfgang Rau (TRIUMF)
  • David Toback (Texas A&M U)
  • Kelly Stifter (SLAC National Accelerator Lab)

Working Group Chairs (2025)

  • Analysis: Yan Liu (U Minnesota)
  • Backgrounds: Madeleine Zurowski (U Toronto)
  • SuperCDMS G2 Science Planning: Kelly Stifter (SLAC National Accelerator Lab)
  • Simulations: Birgit Zatschler (SNOLAB)
  • Long-Term Planning: Sunil Golwala (Caltech)
  • Software and Computing: Elias Lopez Asamar (Universidad Autonoma de Madrid)

Council Committee Chairs (2025)

  • Conferences and Presentations: Tyler Reynolds (U Toronto)
  • Publications: Stefan Zatschler (SNOLAB)
  • Outreach: Robert Cameron (SLAC National Accelerator Lab)
  • Policy: Tarek Saab (U Florida)
  • Documentation Infrastructure: Tina Cartaro (SLAC National Accelerator Lab)
  • Elections and Votes: Robert Cameron (SLAC National Accelerator Lab)
  • Records: Joel Sander (U South Dakota)
  • Graduate Student and Postdoc Organization: Ruchi Soni (Queen's U)

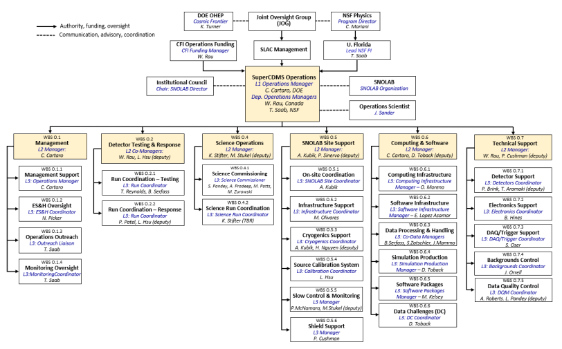
Operations Organization chart

SuperCDMS Operations Organization Chart

Operations Level 1 Management

  • Operations Manager: Tina Cartaro (SLAC National Accelerator Lab)
  • Deputy Operations Manager: Wolfgang Rau (TRIUMF)
  • Deputy Operations Manager: Tarek Saab (U Florida)
  • Project Administration: Christine Soldahl (SLAC National Accelerator Lab)
  • Operations Scientist: Joel Sander (U South Dakota)

Operations Level 2 Managers

  • O.1 Management: Tina Cartaro (SLAC National Accelerator Lab)
  • O.2 Detector Response at NEXUS: Lauren Hsu (Fermi National Accelerator Lab)
  • O.4 Science Operations: Kelly Stifter (SLAC National Accelerator Lab)
    • Deputy: Matt Stukel (SNOLAB)
  • O.5 Hardware & Maintenance: Richard Partridge (SLAC National Accelerator Lab)
    • Deputy: Andrew Kubik (SNOLAB)
  • O.6 Computing & Software: Tina Cartaro (SLAC National Accelerator Lab)
    • Deputy: David Toback (Texas A&M U)